第二十四屆中國國際高新技術成果交易會
環保與能源展
2022年11月16日-20日 深圳會展中心2展館
綠色科技 低碳生態

高交會公眾號
環能展參展報名H5
☆、線下11個、線上26個國家和國際組織的4164家企業參展、795項重大科技項目
☆、15萬人次觀眾、15.85萬平米超大的展覽平臺
☆、120余家海內外媒體的超過500名記者參與報道。
(以上為2021年數據)
咨詢熱線 0755-82848781/82848952
一、展覽概況
中國國際高新技術成果交易會由中國商務部、科技部、工信部、國家發改委、農業農村部、國家知識產權局、中國科學院、中國工程院和深圳市人民政府共同舉辦。“環保與能源展”是高交會的重要組成部分,已成為高交會最受矚目的品牌專業展項目之一,是戰略性新興產業企業的國家級展示平臺,經過多年的傾心打造,得到海內外展商及專業觀眾的一致贊譽。深圳市水務局作為本展的專業指導單位之一,同時也是水務高新技術主題展合作單位。
2022第二十四屆高交會恰逢是黨二十大召開之年,也是實施“十四五”規劃的關鍵之年,闊步新征程、向第二個百年奮斗目標進軍的提速之年。2021年10月,中辦、國辦發布《關于完整準確全面貫徹新發展理念做好碳達峰碳中和工作的意見》,我國生態環保將步入減污降碳協同治理新階段,環保、能源產業將迎來新一輪重要窗口期。本展將充分發揮平臺的“行業風向標”、“技術風向標”、“創新風向標”特色,整合行業資源,加強產業交易交流,推動綠色發展。本展必將成為您推廣品牌、做好戰略布局、趕超競爭對手、搶占市場先機的絕佳機會。
二、高交會的優勢
l 厚重的歷史沉淀 領導的殷切期望 :高交會1999年至今已成功舉辦了23屆,是中國規模最大、最具影響力的科技類展會,被譽為“中國科技第一展”,多位國家領導人先后蒞臨高交會參觀指導,出席歷屆高交會的國家領導人有:朱镕基、吳邦國、吳儀、曾培炎、回良玉、汪洋、劉延東及多位全國人大、政協領導。
l 助力企業騰飛、跨國名企薈萃:高交會為眾多企業帶來良好收益。微軟、IBM、索尼、高通、三星、惠普、西門子、東芝、甲骨文、LG、日立、松下、中國建筑等60多家跨國公司先后多次參展,騰訊、華為、金蝶、科大訊飛、大族激光、同洲電子等一大批優秀中國民營企業從這里走向世界。
l 行業大咖云集、引領行業發展:透過大會舉辦的各種論壇、行業研討會、互動分享會以及技術與產品發布會等活動,獲得行業內最新動向和發展趨勢,參與技術交流,把握行業趨勢。
l 海內外媒體關注、服務專業多元:每屆展會有近200家海內外媒體的約1500多名記者參與報道。不僅包括中國媒體,也有來自海外的主流平面媒體及眾多網絡專業媒體。
三、展示領域及亮點展區
——重點展示:
本展將圍繞實現碳達峰、碳中和目標,匯聚符合環保和能源產業的發展趨勢以及服務于綠色生活、綠色發展的相關應用,重點展示水治理、空氣凈化、水凈化、垃圾處理、智慧環保(物聯網、云計算、大數據、移動互聯、5G等信息化技術在生態環保建設和治理中的應用)、環保材料、新能源、儲能、充電樁、智慧電力、節能應用等領域的最新產品、技術及應用。
——重點打造“水務高新技術主題展區”:
“水務高新技術主題展區”在高交會環保與能源展上大放異彩,受到行業龍頭企業的熱捧和媒體的關注報道,本屆高交會將繼續推出,將重點展示智慧水務、水凈化、污水污泥處理、海綿城市與綜合管廊、水質監測、防洪排澇、治水材料設備等治水技術和提升水質領域的熱點技術與產品,并同期舉辦配套論壇。
四、專業技術研討會
同期展會緊扣行業熱點和發展潮流,聯合行業組織、媒體、知名企業、專家學者等,舉辦一系列富有行業影響力的高端會議論壇等活動,為行業創新理念提供充分交流和商業轉化的平臺。
五、往屆精彩回顧
1、高精尖展示平臺,影響力輻射國內外
2021年高交會展會總面積達15.85平方米,線下11個、線上26個國家和國際組織,共56個團組參展本屆高交會。北京、上海、廣東等30個省市(含新疆生產建設兵團)團組,14所知名高校精心組織眾多科研成果進行展示。共有4164家展商參展,其中有795項是重大科技項目,共舉辦各種高層次論壇、專業技術論壇、行業沙龍、技術會議等活動73場,15萬人次觀眾現場參觀了大會,120余家海內外媒體的超過500名記者參與了本屆高交會的報道。大會委托的第三方調研公司對第二十三屆高交會參展商的現場調查數據(見下圖)。
2、行業名企大咖云集,務實風格獲美譽
大會委托的調研公司對第二十三屆高交會參展商的現場調查數據表明:高交會的實效性的到了參展企業的認可,良好的參展回報使高交會擁有了一定數量的固定參會群體。
●展商對展會整體的評價:
●往屆展商感言:
六、全方位多角度的增值服務
新產品新技術信息發布;
高交會優秀創新展品展示區;
高交會官網“展品搶先看”報道;
媒體宣傳采訪;
重點展品向大會新聞中心推薦;
線上展會服務;
主題參觀路線活動;
特邀團體買家參觀;
采購洽談會;
參加配套專業技術論壇會議;
商務考察活動;
享用VIP休息區等等。
六、全方位的宣傳矩陣
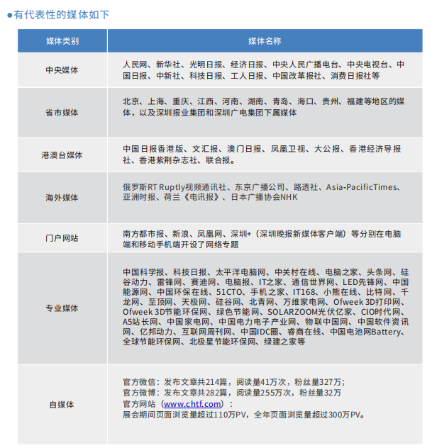
往屆高交會不僅吸引了央媒、省市和港澳臺媒體、海外媒體進行全方位覆蓋的廣泛報道,還通過門戶網站、專業媒體和自媒體等從不同角度和層次進行深入采訪推廣,共吸引了近200家重量級媒體、1000多名記者參與:
七、展位價格
1、凈地價格:人民幣1630元/平方米。
2、標準展位:人民幣1793元/平方米。
備注:1)標準展位配置包括標有公司名稱的楣板、展架、兩只日光燈、地毯、兩張折疊椅、一張桌子、一個電源插座。2)凈地36平方米起租,標準展位每個9平方米。
期待您的參與!
參展聯系:
承辦單位:深圳市中國國際高新技術成果交易中心
(深圳會展中心管理有限責任公司)
地 址:深圳市福田區福華三路會展中心1展館10號門1113室 (518048)
聯系人:宋女士、高先生、沈先生、奚女士
電話:0755-82848781、82848952、82848857、82848836、
郵箱:sws@chtf.com 、gp@chtf.com 、sjx@chtf.com、xixw@chtf.com
網址:www.chtf.com
05-31
2024
根據全球知名市場研究機構Gartner最新發布的數據,2023年全球企業研發支出總額達到3.1萬億美元,同比增長5.2%。其中,亞馬遜以...
08-15
2022
中央媒體名單 :嚴格意義上的中央媒體名單: 報紙類中央媒體:人民日報、中國日報、經濟日報、光明日報、解放軍報、工人日報、農...
05-13
2025
TRYX創氪星系 將攜多款新品亮相COMPUTEX 2025
全球知名的科技盛會COMPUTEXTAIPEI2025即將開幕。上周,高端PC硬件品牌TRYX創氪星系于官方社交媒體賬號官宣C...
01-02
2025
2025年將建成“星座”一期覆蓋全球 吉利加速布局天地一體化出行生態
2024年12月下旬的一天,在穿上防護服、戴上頭套,通過防塵吹風機后,記者終于進入到位于浙江省臺州灣新區的吉利衛星超級工廠,一...
03-21
2022
采購盛宴聚勢云端,無縫助力廠商貿易。3月18日-4月18日,2022年古鎮燈博會全球買家采購行線上展再次升級啟幕,在展網融合型B2B...
01-26
2022
中國國際縫制設備展覽會(CISMA)是全球最大的專業縫制設備展覽會,展品包含了縫前、縫制、縫后各類機器以及CAD/CAM設...
03-10
2022
2022年3月全國展會延期匯總都有哪些?快來看看吧!上述展會信息僅供參考,由于今年疫情情況特殊,展會時間/地點會存在不確定因素,...